layout: default.md title: "Developer Guide" pageNav: 3

AB-3 Developer Guide


Acknowledgements

{ list here sources of all reused/adapted ideas, code, documentation, and third-party libraries -- include links to the original source as well }


Setting up, getting started

Refer to the guide Setting up and getting started.


Design

Architecture

The Architecture Diagram given above explains the high-level design of the App.

Given below is a quick overview of main components and how they interact with each other.

Main components of the architecture

Main (consisting of classes Main and MainApp) is in charge of the app launch and shut down.

  • At app launch, it initializes the other components in the correct sequence, and connects them up with each other.
  • At shut down, it shuts down the other components and invokes cleanup methods where necessary.

The bulk of the app's work is done by the following four components:

  • UI: The UI of the App.
  • Logic: The command executor.
  • Model: Holds the data of the App in memory.
  • Storage: Reads data from, and writes data to, the hard disk.

Commons represents a collection of classes used by multiple other components.

How the architecture components interact with each other

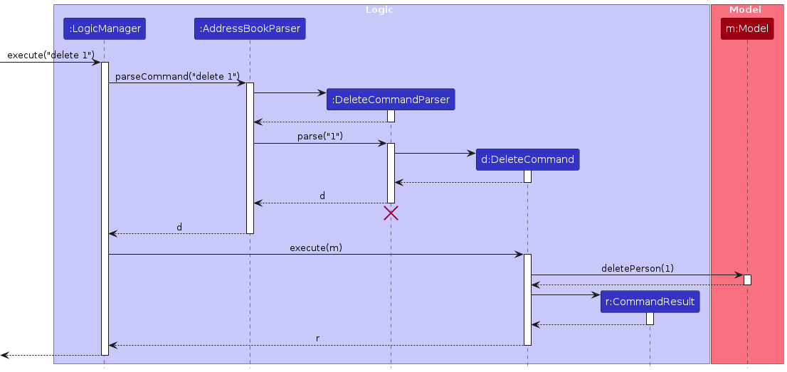
The Sequence Diagram below shows how the components interact with each other for the scenario where the user issues the command delete 1.

Each of the four main components (also shown in the diagram above),

  • defines its API in an interface with the same name as the Component.
  • implements its functionality using a concrete {Component Name}Manager class (which follows the corresponding API interface mentioned in the previous point.

For example, the Logic component defines its API in the Logic.java interface and implements its functionality using the LogicManager.java class which follows the Logic interface. Other components interact with a given component through its interface rather than the concrete class (reason: to prevent outside component's being coupled to the implementation of a component), as illustrated in the (partial) class diagram below.

The sections below give more details of each component.

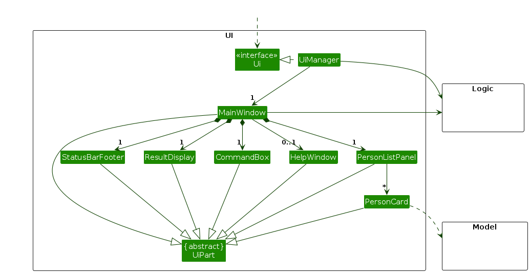
UI component

The API of this component is specified in Ui.java

Structure of the UI Component

The UI consists of a MainWindow that is made up of parts e.g.CommandBox, ResultDisplay, PersonListPanel, StatusBarFooter etc. All these, including the MainWindow, inherit from the abstract UiPart class which captures the commonalities between classes that represent parts of the visible GUI.

The UI component uses the JavaFx UI framework. The layout of these UI parts are defined in matching .fxml files that are in the src/main/resources/view folder. For example, the layout of the MainWindow is specified in MainWindow.fxml

The UI component,

  • executes user commands using the Logic component.
  • listens for changes to Model data so that the UI can be updated with the modified data.
  • keeps a reference to the Logic component, because the UI relies on the Logic to execute commands.
  • depends on some classes in the Model component, as it displays Person object residing in the Model.

Logic component

API : Logic.java

Here's a (partial) class diagram of the Logic component:

The sequence diagram below illustrates the interactions within the Logic component, taking execute("delete 1") API call as an example.

Interactions Inside the Logic Component for the `delete 1` Command

Note: The lifeline for DeleteCommandParser should end at the destroy marker (X) but due to a limitation of PlantUML, the lifeline continues till the end of diagram.

How the Logic component works:

  1. When Logic is called upon to execute a command, it is passed to an AddressBookParser object which in turn creates a parser that matches the command (e.g., DeleteCommandParser) and uses it to parse the command.
  2. This results in a Command object (more precisely, an object of one of its subclasses e.g., DeleteCommand) which is executed by the LogicManager.
  3. The command can communicate with the Model when it is executed (e.g. to delete a person).
    Note that although this is shown as a single step in the diagram above (for simplicity), in the code it can take several interactions (between the command object and the Model) to achieve.
  4. The result of the command execution is encapsulated as a CommandResult object which is returned back from Logic.

Here are the other classes in Logic (omitted from the class diagram above) that are used for parsing a user command:

How the parsing works:

  • When called upon to parse a user command, the AddressBookParser class creates an XYZCommandParser (XYZ is a placeholder for the specific command name e.g., AddCommandParser) which uses the other classes shown above to parse the user command and create a XYZCommand object (e.g., AddCommand) which the AddressBookParser returns back as a Command object.
  • All XYZCommandParser classes (e.g., AddCommandParser, DeleteCommandParser, ...) inherit from the Parser interface so that they can be treated similarly where possible e.g, during testing.

Model component

API : Model.java

The Model component,

  • stores the address book data i.e., all Person objects (which are contained in a UniquePersonList object).
  • stores the currently 'selected' Person objects (e.g., results of a search query) as a separate filtered list which is exposed to outsiders as an unmodifiable ObservableList<Person> that can be 'observed' e.g. the UI can be bound to this list so that the UI automatically updates when the data in the list change.
  • stores a UserPref object that represents the user’s preferences. This is exposed to the outside as a ReadOnlyUserPref objects.
  • does not depend on any of the other three components (as the Model represents data entities of the domain, they should make sense on their own without depending on other components)

Note: An alternative (arguably, a more OOP) model is given below. It has a Tag list in the AddressBook, which Person references. This allows AddressBook to only require one Tag object per unique tag, instead of each Person needing their own Tag objects.

Storage component

API : Storage.java

The Storage component,

  • can save both address book data and user preference data in JSON format, and read them back into corresponding objects.
  • inherits from both AddressBookStorage and UserPrefStorage, which means it can be treated as either one (if only the functionality of only one is needed).
  • depends on some classes in the Model component (because the Storage component's job is to save/retrieve objects that belong to the Model)

Common classes

Classes used by multiple components are in the seedu.address.commons package.


Implementation

This section describes some noteworthy details on how certain features are implemented.

[Proposed] Undo/redo feature

Proposed Implementation

The proposed undo/redo mechanism is facilitated by VersionedAddressBook. It extends AddressBook with an undo/redo history, stored internally as an addressBookStateList and currentStatePointer. Additionally, it implements the following operations:

  • VersionedAddressBook#commit() — Saves the current address book state in its history.
  • VersionedAddressBook#undo() — Restores the previous address book state from its history.
  • VersionedAddressBook#redo() — Restores a previously undone address book state from its history.

These operations are exposed in the Model interface as Model#commitAddressBook(), Model#undoAddressBook() and Model#redoAddressBook() respectively.

Given below is an example usage scenario and how the undo/redo mechanism behaves at each step.

Step 1. The user launches the application for the first time. The VersionedAddressBook will be initialized with the initial address book state, and the currentStatePointer pointing to that single address book state.

UndoRedoState0

Step 2. The user executes delete 5 command to delete the 5th person in the address book. The delete command calls Model#commitAddressBook(), causing the modified state of the address book after the delete 5 command executes to be saved in the addressBookStateList, and the currentStatePointer is shifted to the newly inserted address book state.

UndoRedoState1

Step 3. The user executes add n/David …​ to add a new person. The add command also calls Model#commitAddressBook(), causing another modified address book state to be saved into the addressBookStateList.

UndoRedoState2

Note: If a command fails its execution, it will not call Model#commitAddressBook(), so the address book state will not be saved into the addressBookStateList.

Step 4. The user now decides that adding the person was a mistake, and decides to undo that action by executing the undo command. The undo command will call Model#undoAddressBook(), which will shift the currentStatePointer once to the left, pointing it to the previous address book state, and restores the address book to that state.

UndoRedoState3

Note: If the currentStatePointer is at index 0, pointing to the initial AddressBook state, then there are no previous AddressBook states to restore. The undo command uses Model#canUndoAddressBook() to check if this is the case. If so, it will return an error to the user rather than attempting to perform the undo.

The following sequence diagram shows how an undo operation goes through the Logic component:

UndoSequenceDiagram-Logic

Note: The lifeline for UndoCommand should end at the destroy marker (X) but due to a limitation of PlantUML, the lifeline reaches the end of diagram.

Similarly, how an undo operation goes through the Model component is shown below:

UndoSequenceDiagram-Model

The redo command does the opposite — it calls Model#redoAddressBook(), which shifts the currentStatePointer once to the right, pointing to the previously undone state, and restores the address book to that state.

Note: If the currentStatePointer is at index addressBookStateList.size() - 1, pointing to the latest address book state, then there are no undone AddressBook states to restore. The redo command uses Model#canRedoAddressBook() to check if this is the case. If so, it will return an error to the user rather than attempting to perform the redo.

Step 5. The user then decides to execute the command list. Commands that do not modify the address book, such as list, will usually not call Model#commitAddressBook(), Model#undoAddressBook() or Model#redoAddressBook(). Thus, the addressBookStateList remains unchanged.

UndoRedoState4

Step 6. The user executes clear, which calls Model#commitAddressBook(). Since the currentStatePointer is not pointing at the end of the addressBookStateList, all address book states after the currentStatePointer will be purged. Reason: It no longer makes sense to redo the add n/David …​ command. This is the behavior that most modern desktop applications follow.

UndoRedoState5

The following activity diagram summarizes what happens when a user executes a new command:

Design considerations:

Aspect: How undo & redo executes:

  • Alternative 1 (current choice): Saves the entire address book.

    • Pros: Easy to implement.
    • Cons: May have performance issues in terms of memory usage.
  • Alternative 2: Individual command knows how to undo/redo by itself.

    • Pros: Will use less memory (e.g. for delete, just save the person being deleted).
    • Cons: We must ensure that the implementation of each individual command are correct.

{more aspects and alternatives to be added}

[Proposed] Data archiving

{Explain here how the data archiving feature will be implemented}


Documentation, logging, testing, configuration, dev-ops


Appendix: Requirements

Product scope

Target user profile:

  • Real estate agents
  • Can type fast
  • Requires fast access to large number of contacts
  • Prefers typing to mouse interactions
  • Is reasonably comfortable using CLI apps

Value proposition: A streamlined real estate tool that centralizes client management, property listings, appointments, tasks, and negotiations. It enhances efficiency with quick data access, timely reminders, and intuitive scheduling. Agents benefit from centralized notes, and a typing-optimized interface, enabling smarter decisions, improved productivity, and higher closing rates.

User stories

Priorities: High (must have) - * * *, Medium (nice to have) - * *, Low (unlikely to have) - *

Priority As a …​ I want to …​ So that I can…​
* * * agent using the app add contacts to my contact list see my contacts
* * * long-time user delete contacts that I am no longer interested in or require clean my contacts list
* * * user exit the application through the cli be efficient in my use of the cli without having to use the gui
* * * real estate agent see all the contacts that I have better organise my contacts based on their purposes such as buyers, sellers, rentals etc.

{More to be added}

Use cases

(For all use cases below, the System is the EstateSearch and the Actor is the real estate agents, unless specified otherwise)

Use case UC01: View help

MSS

  1. Agent requests to view help
  2. System shows a summary of available commands Use case ends.

Extensions

  • 1a. Agent requests help for a specific command.
    • 1a1. System shows detailed usage for that command.
    • Use case ends.

Use case UC02: Add a person (client)

MSS

  1. Agent requests to add a person
  2. System requests required details (name, phone, email, address)
  3. Agent enters the requested details
  4. System validates and saves the person, and shows confirmation Use case ends.

Extensions

  • 3a. One or more fields are missing/invalid.
    • 3a1. System indicates the problematic fields.
    • 3a2. Agent re-enters details.
    • Use case resumes at step 4.
  • 3b. A duplicate person is detected (based on unique fields).
    • 3b1. System warns about duplication and rejects the add.
    • Use case ends.

Use case UC03: Edit a person

MSS

  1. Agent requests to edit a specific person
  2. System requests the fields to update
  3. Agent provides new values
  4. System validates and updates the person, then shows confirmation Use case ends.

Extensions

  • 1a. The specified person does not exist.
    • 1a1. System shows an error message.
    • Use case ends.
  • 3a. New values are invalid (e.g., phone/email format).
    • 3a1. System indicates invalid fields.
    • 3a2. Agent corrects and resubmits.
    • Use case resumes at step 4.
  • 3b. Update would create a duplicate with another person.
    • 3b1. System warns and rejects the update.
    • Use case ends.

Use case UC04: Delete a person

MSS

  1. Agent requests to list persons
  2. System shows a list of persons
  3. Agent requests to delete a specific person in the list
  4. System deletes the person and shows confirmation Use case ends.

Extensions

  • 2a. The list is empty.
    • Use case ends.
  • 3a. The given index is invalid.
    • 3a1. System shows an error message.
    • Use case resumes at step 2.

Use case UC05: Find persons by keywords

MSS

  1. Agent requests to find persons by one or more keywords
  2. System filters and shows matching persons Use case ends.

Extensions

  • 1a. Keywords are invalid (e.g., empty/whitespace only).
    • 1a1. System shows usage guidance.
    • Use case ends.
  • 2a. No persons match the keywords.
    • 2a1. System shows “no results found”.
    • Use case ends.

Use case UC06: Add a tag to a person (find-then-act)

MSS

  1. Agent requests to find persons by keyword(s)
  2. System shows matching persons
  3. Agent selects a specific person from the results
  4. System requests the tag to add
  5. Agent provides the tag
  6. System adds the tag to the person and shows confirmation Use case ends.

Extensions

  • 2a. No persons match the keyword(s).
    • 2a1. System shows “no results found”.
    • Use case ends.
  • 3a. The selected index is invalid.
    • 3a1. System shows an error message.
    • Use case resumes at step 2.
  • 5a. The tag already exists on this person.
    • 5a1. System informs duplication and rejects the add.
    • Use case ends.
  • 5b. Tag value is invalid (e.g., length/characters).
    • 5b1. System shows validation error.
    • 5b2. Agent re-enters a valid tag.
    • Use case resumes at step 6.

Use case UC07: Remove a tag from a person (find-then-act)

MSS

  1. Agent requests to find persons by keyword(s)
  2. System shows matching persons
  3. Agent selects a specific person from the results
  4. System requests the tag to remove
  5. Agent specifies the tag
  6. System removes the tag and shows confirmation Use case ends.

Extensions

  • 2a. No persons match → same as UC06–2a.
  • 3a. Invalid index → same as UC06–3a.
  • 5a. The tag does not exist on this person.
    • 5a1. System informs that the tag is not found and rejects the remove.
    • Use case ends.

Use case UC08: List persons

MSS

  1. Agent requests to list persons
  2. System shows all persons Use case ends.

Extensions

  • 1a. There are no persons stored.
    • 1a1. System shows an empty list message.
    • Use case ends.

Use case UC09: Clear all persons (dangerous operation)

MSS

  1. Agent requests to clear all persons
  2. System requests confirmation
  3. Agent confirms the clear operation
  4. System deletes all persons and shows confirmation Use case ends.

Extensions

  • 2a. Agent cancels at the confirmation step.
    • 2a1. System aborts the operation.
    • Use case ends.

Use case UC10: Undo the last modifying command

MSS

  1. Agent requests to undo the last modifying command
  2. System checks undo history
  3. System restores the previous state and shows confirmation Use case ends.

Extensions

  • 2a. There is no command to undo.
    • 2a1. System shows an error indicating no undoable action.
    • Use case ends.

Use case UC11: Redo the last undone command

MSS

  1. Agent requests to redo the last undone command
  2. System checks redo history
  3. System reapplies the command and shows confirmation Use case ends.

Extensions

  • 2a. There is no command to redo.
    • 2a1. System shows an error indicating no redoable action.
    • Use case ends.

Non-Functional Requirements

  1. Technical Requirements

    1. The system must avoid OS-dependent features and be portable across Windows, Linux, and macOS without requiring code changes.
    2. The app must run exclusively on Java 17, and shall not require features from higher versions.
    3. The data stored should be stored in a single human editable text file.
    4. The app should not rely on external database software.
    5. The app should only support offline usage with no server component.
  2. Usability & Quality Requirements

    1. Any user with above average typing speed for regular English text (i.e. not code, not system admin commands) should be able to accomplish most of the tasks faster using commands than using the mouse.
    2. The app should be usable by people with visual disabilities (e.g. colour blindness).
    3. All error messages must provide clear, actionable guidance without technical jargon.
    4. The product is offered as a free offline service.
    5. The user interface should be intuitive enough for users who are not IT-savvy.
    6. The application should not require the user to have advanced IT knowledge to operate.
    7. The app shall not require an installer; it should be deliverable as a standalone package (e.g. single JAR) that can run without setup steps.
    8. The product should be for a single user.
  3. Performance Requirements

    1. All command-based operations (add, delete, update, search)The system must avoid OS-dependent features and be portable across Windows, Linux, and macOS without requiring code changes. must complete within 1 second under normal usage.
    2. The GUI must support standard resolutions (e.g. 1920×1080 and above) without layout issues, and degrade gracefully (no broken layouts) down to lower resolutions (e.g. 1280×720) or scaled UI modes.
    3. The system must support at least 1,000 contacts without exceeding 1s for add/delete/update/search operations.

Glossary

  • Real estate agent: A professional who helps clients buy, sell, or rent properties. They link between buyers and sellers, providing advice, handling negotiations, and managing paperwork.
  • Command-Line Interface (CLI): A text-based interface where users interact with the program by typing.
  • AB3 (AddressBook Level 3): A desktop application for managing contacts.
  • GUI (Graphical User Interface): An interface that allows users to interact with software through visual elements.
  • Interface: Allows users to interact with the program.

Appendix: Instructions for manual testing

Given below are instructions to test the app manually.

Note: These instructions only provide a starting point for testers to work on; testers are expected to do more exploratory testing.

Launch and shutdown

  1. Initial launch

    1. Download the jar file and copy into an empty folder

    2. Double-click the jar file Expected: Shows the GUI with a set of sample contacts. The window size may not be optimum.

  2. Saving window preferences

    1. Resize the window to an optimum size. Move the window to a different location. Close the window.

    2. Re-launch the app by double-clicking the jar file.
      Expected: The most recent window size and location is retained.

  3. { more test cases …​ }

Deleting a person

  1. Deleting a person while all persons are being shown

    1. Prerequisites: List all persons using the list command. Multiple persons in the list.

    2. Test case: delete 1
      Expected: First contact is deleted from the list. Details of the deleted contact shown in the status message. Timestamp in the status bar is updated.

    3. Test case: delete 0
      Expected: No person is deleted. Error details shown in the status message. Status bar remains the same.

    4. Other incorrect delete commands to try: delete, delete x, ... (where x is larger than the list size)
      Expected: Similar to previous.

  2. { more test cases …​ }

Saving data

  1. Dealing with missing/corrupted data files

    1. {explain how to simulate a missing/corrupted file, and the expected behavior}
  2. { more test cases …​ }